0931-8656-13919888
lzxjlywz@163.com
获取报价
网站首页
关于我们
产品中心
无缝管系列
螺旋管系列
锅炉管系列
卷管系列
不锈钢管系列
新闻动态
公司动态
行业资讯
网站首页
关于我们
产品中心
无缝管系列
螺旋管系列
锅炉管系列
卷管系列
不锈钢管系列
新闻动态
公司动态
行业资讯
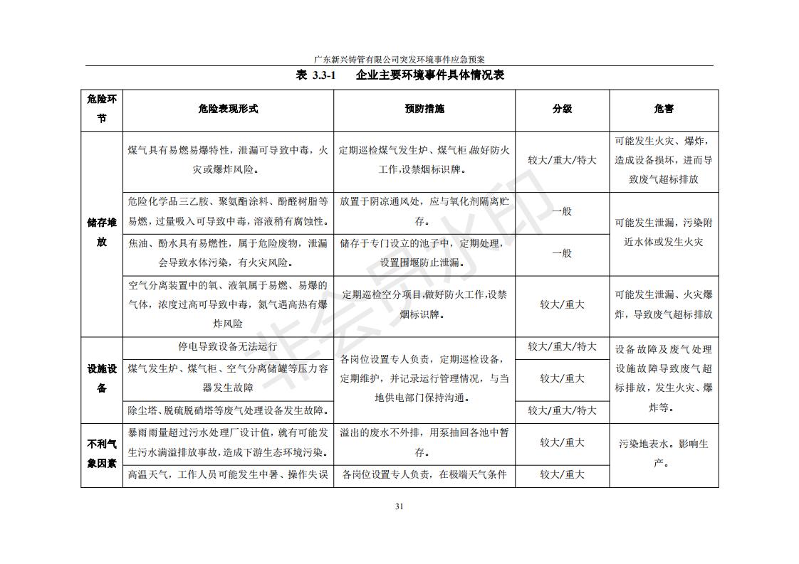
广东新兴铸管有限公司突发环境事件应急预案
首页
>
新闻动态
来源:
兰州信建料业物资网
2026-04-07
本文链接:
https://www.lzxjlywz.comhttps://www.lzxjlywz.com/xinwendongtai/4852.html
上一篇:关爱员工健康 公司组织免费眼部检查活动
下一篇:广东新兴铸管自行监测方案|实用指南
【返回列表】
最新资讯
何齐书到芜湖新兴讲授专题党课
2026-04-10
公司组织参加阳春创森健公益步行活动
2026-04-10
凝聚青年力量 红歌唱响新时代
2026-04-10
广东新兴铸管召开二期工程安装调试生产动员大会
2026-04-10
关注员工健康 构建幸福大家庭——公司工会组织职工体检为职工健康护航
2026-04-10
传承铸管精神 聚焦中心创新
2026-04-10