0931-8656-13919888
lzxjlywz@163.com
获取报价
网站首页
关于我们
产品中心
无缝管系列
螺旋管系列
锅炉管系列
卷管系列
不锈钢管系列
新闻动态
公司动态
行业资讯
网站首页
关于我们
产品中心
无缝管系列
螺旋管系列
锅炉管系列
卷管系列
不锈钢管系列
新闻动态
公司动态
行业资讯
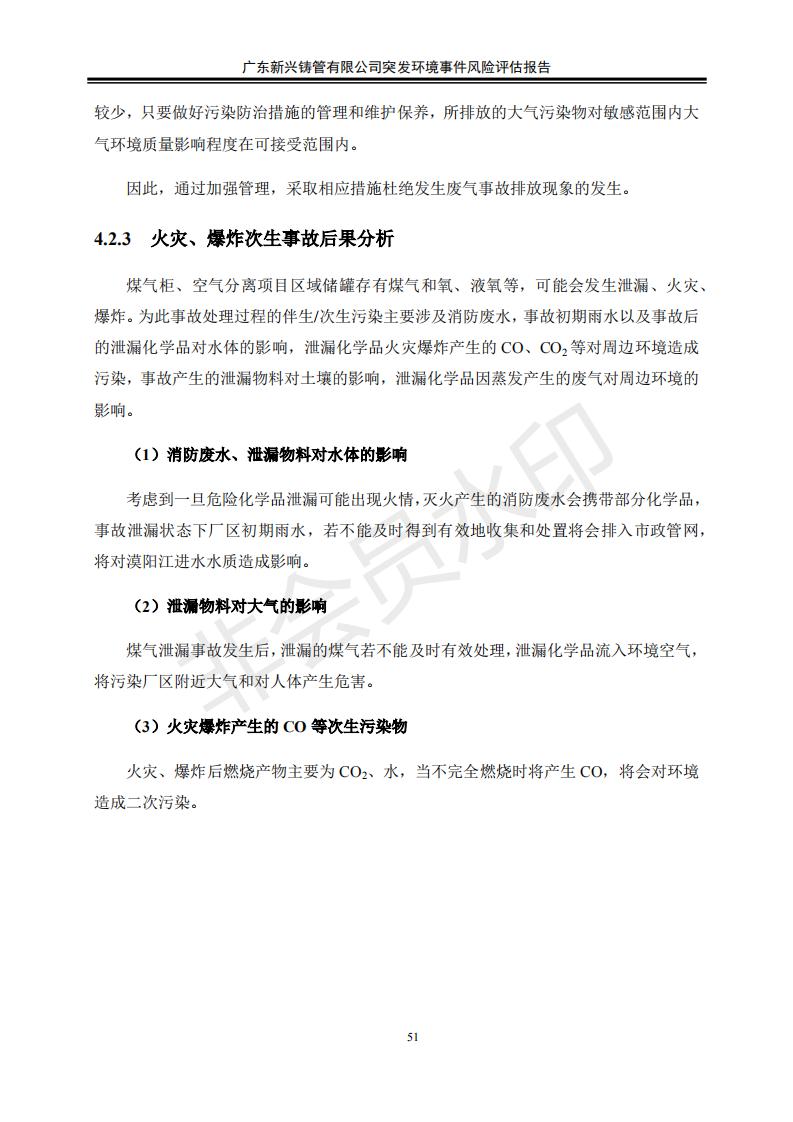
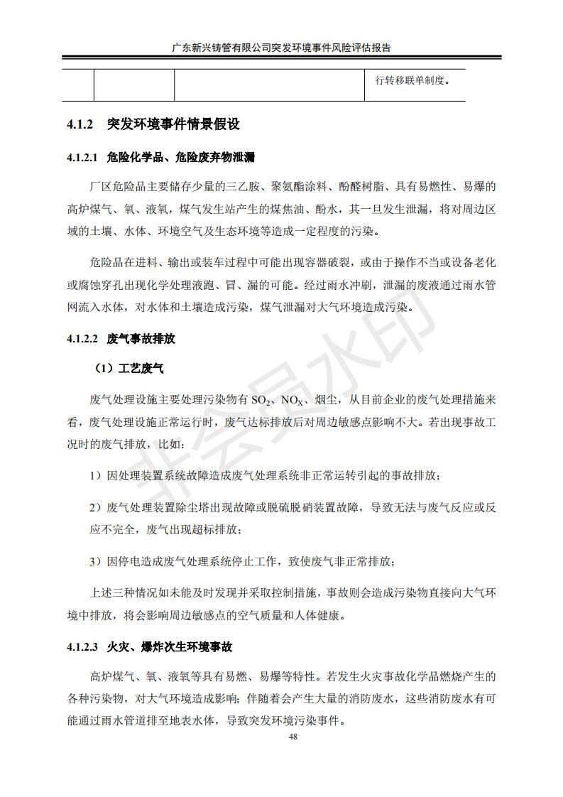
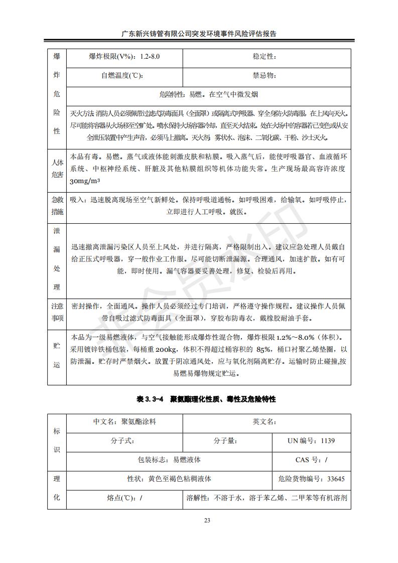
广东新兴铸管有限公司突发环境事件风险评估报告
首页
>
新闻动态
来源:
兰州信建料业物资网
2026-04-07
本文链接:
https://www.lzxjlywz.comhttps://www.lzxjlywz.com/xinwendongtai/4865.html
上一篇:应急演练遏事故 安全生产实操全攻略
下一篇:公司开展安全咨询日活动|安全生产实用指南
【返回列表】
最新资讯
宣贯落实转思想 聚焦新时代开创新局面
2026-04-11
股份公司2019年度重点研发项目专家评审会胜利召开
2026-04-11
广东新兴铸管实现首季“开门红”
2026-04-11
引调水工程关键技术暨《水利水电工程球墨铸铁管道技术导则》宣贯会在石家庄召开
2026-04-11
公司召开2018年度领导班子述职会议
2026-04-11
股份公司领导到我司开展履职尽责安全检查
2026-04-11