根据《关于支持新型冠状病毒感染的肺炎疫情防控有关税收政策的公告》相关要求,工信部确定了疫情防控重点保障物资清单中医疗应急保障物资的具体范围,形成疫情防控重点保障物资(医疗应急)清单,并于近日予以公布。此外,工信部表示,该清单将视疫情防控需要进行动态调整。
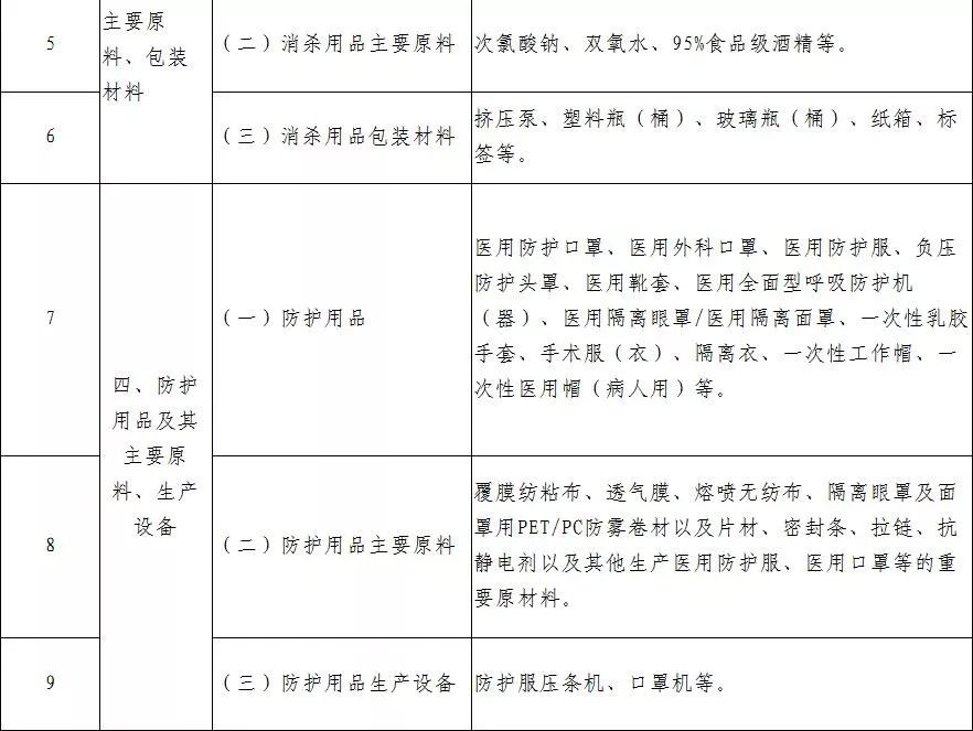
从工信部发布的应急物资清单里,我们可以看到塑料制品包装材料,包括:塑料瓶(桶)、标签等。
防护用品主要原料,包括:覆膜纺粘布、透气膜、熔喷无纺布、隔离眼罩及面罩用PET/PC防雾卷材以及片材、密封条、拉链、抗静电剂以及其他生产医用防护服、医用口罩等的重要原材料。
医疗应急清单









