中美履行第一阶段协议,自2月14日起同步降低部分加征关税!

根据此前,中美第一阶段经贸协议签署的内容:
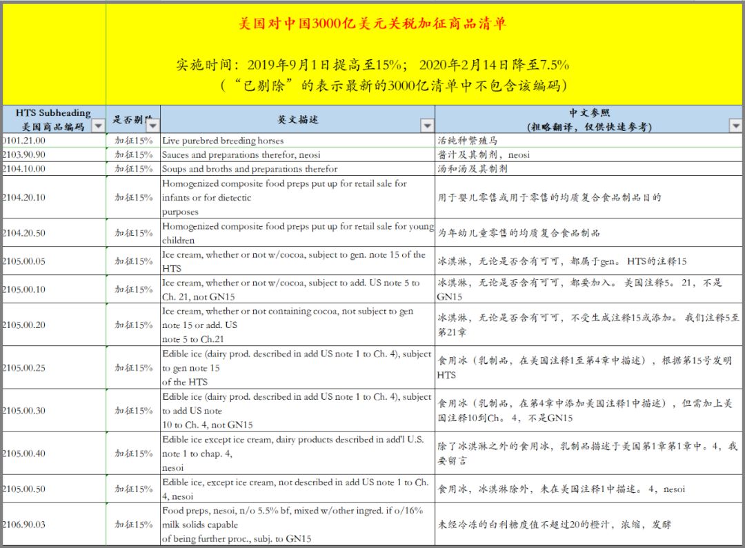
依据美国贸易代表办公室(USTR)之前发布的公告,自美国东部时间2020年2月14日上午12:01起,美国对华3000亿List 4 A清单加征关税从15%降至7.5%正式生效。并取消原定于12月15生效的3000亿List 4 B清单关税。
而依据此前2月6日,中国国务院关税税则委员会(以下称税委会)发布的公告,中国也相应调整对原产于美国约750亿美元进口商品的加征关税措施。自2020年2月14日13时01分起,2019年9月1日起已加征10%关税的商品,加征税率调整为5%;已加征5%关税的商品,加征税率调整为2.5%。
什么是3000亿美元A清单和B清单?
A 清单:3000亿清单中于2019.9.1日实施加征的产品。
B 清单:3000亿清单中原计划2019.12.15日实施加征的产品。
此前美国贸易代表办公室(USTR)的公告通知,表明自2020年2月14日美国东部时间上午12:01起,美国3000亿A清单加征关税从15%降至7.5%正式生效。并取消原定于12月15生效的3000亿List 4 B清单关税。

USTR公告原文地址:
https://ustr.gov/sites/default/files/enforcement/301Investigations/Notice_of_Modification-January_2020.pdf
2019年8月2日凌晨,美国总统特朗普在其推特上宣布,将于9月1日起对中国输美的其余3000亿美元产品加征10%的关税。
这一轮3000亿美元拟征税清单共包括3800余个HS编码,涵盖了此前已被加征关税共价值2500亿美元产品之外的几乎所有中国输美产品,包括智能手机、笔记本、平板电脑、服装、鞋履、家居商品及农畜产品等,但不包括药品、特定药品原料、部份医疗产品、稀土材料与重要矿物等。
8月13日,美国贸易代表办公室(USTR)发布公告,对原计划3000亿美元进口自中国的产品加征清单进行了调整,其中部分产品推迟至2019年12月15日加征,另外基于国民健康、国家安全和其他因素的考虑,部分产品从3000亿美元加征10%关税清单中剔除。


中国对美750亿美元加征关税减半!正式生效!

此前2月6日,中国国务院关税税则委员会(以下称税委会)发布公告,调整对原产于美国约750亿美元进口商品的加征关税措施。
自2020年2月14日13时01分起,2019年9月1日起已加征10%关税的商品,加征税率调整为5%;已加征5%关税的商品,加征税率调整为2.5%。
除上述措施外,其他对美加征关税措施继续按规定执行。对美加征关税商品排除工作继续开展。


具体来说,关税调整针对2019年8月23日发布的《国务院关税税则委员会关于对原产于美国的部分进口商品(第三批)加征关税的公告》附件1第一、二部分所列270个、646个税目商品的加征税率,由10%调整为5%;第三、四部分所列64个、737个税目商品的加征税率,由5%调整为2.5%。
中美双方关税加征目前情况


1、2500亿美元商品(340亿
+160亿
+2000亿
)加征的关税税率保持不变,仍为25%。
2、原定2019年9月1日加征的3000亿美元List 4A清单商品加征的关税税率由15%降到7.5%,自美国东部时间2020年2月14日上午12:01起生效。根据时间现已生效。
3、原定2019年12月15日加征的3000亿美元List 4B清单商品已不再加征。
加征关税查询方式
第1步:确认产品在美国的HTS CODE
首先,确认你的产品在美国的HTS CODE,这其实就是中国的HS CODE。通常情况下,HTS CODE与HS CODE的前6位是一致的,后4位则各国有不同的变化,所以建议输入前6位,然后根据具体产品描述查询产品在美国的HTS码。
美国国际贸易委员会官网查询网址:
https://hts.usitc.gov/
进入上述网站,在搜索框中输入中国HS CODE的前六位数,如台灯940520****,根据产品描述选择准确的HTS CODE。

第2步:查询是否加税
推荐各位到USTR的官网上进行查询,以保证准确性和权威性。
美国贸易代表办公室官网:
https://ustr.gov/issue-areas/enforcement/section-301-investigations/tariff-actions

在最后一行“Search Tariff Lists”这里,打开此链接页面最下面,在对应查询框里输入“8位HTS码”则可以查询具体产品是否加税、何时开始加税。

此外,我国商务部官网也已经更新了税率,可以进行查询。
商务部公共商务信息服务:
http://wmsw.mofcom.gov.cn/wmsw/searchMore







